作者:鸿儒经管发布时间:2020-07-22 15:00:57浏览次数:1661
关于2021年华中科技大学法学院
接收推荐免试攻读硕士学位研究生
预报名工作的通知
为做好2021年硕士研究生招生工作,我院于即日起启动2021年接收优秀应届本科毕业生推荐免试攻读研究生预报名,包括学术学位硕士生、专业学位硕士生。
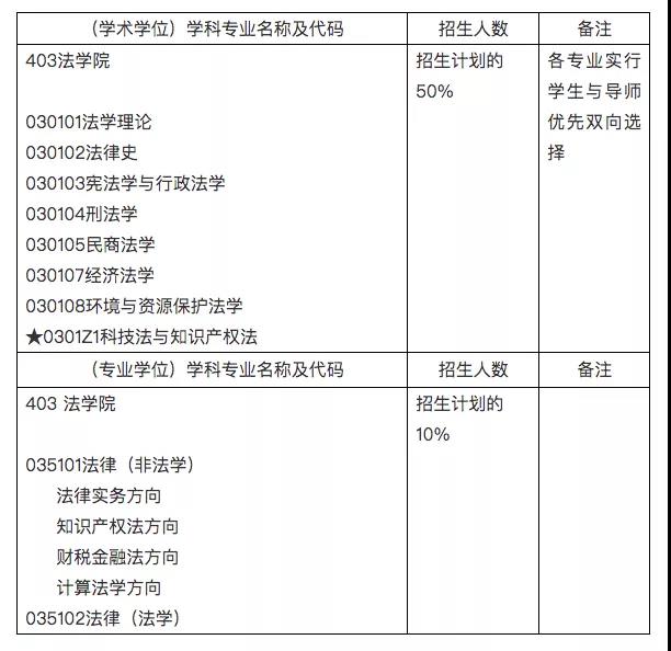
1
接收推荐免试生预报名专业目录及计划

2
申请条件
1.国内高水平大学、或所学学科为全国重点学科的2021年优秀应届本科毕业生(2021年入学前获得本科毕业证书),专业不限,能获得本科所在学校的推荐免试生资格。
2.品德优良,遵纪守法,身心健康。诚实守信,学风端正,无考试作弊、剽窃他人学术成果以及其他违法违纪受处分记录。
3.外语水平良好。英语水平至少符合下列条件之一:全国大学生英语六级考试成绩不低于425分;雅思成绩不低于6.5分;TOFEL成绩不低于90分。小语种专业,则以相关语言考试成绩认定。
3
申请程序
1.准备申请材料
请全部采用PDF格式,合并为1个文档,包括:
(1)报名表(请下载附件填写)。
(2)本科阶段成绩单与专业总评成绩排名原件(须加盖学校或学院教务部门公章)。(3)其他证明个人学业成绩、英语水平、学术能力等方面的材料。
(4)拟攻读硕士学位期间研究计划(无固定格式,申请人自拟)。
我院将对申请人提交的所有材料进行审核。申请人提交的全部材料必须保证真实准确。若弄虚作假,一经发现,学校将取消申请人的考核或录取资格,并通报本科就读学校。申请材料一经提交,恕不退还。
2.申请材料的提交时间和方式
即日起至7月30日。以邮件形式报名。请将报名材料发送至电子邮箱law202@hust.edu.cn ,报名材料文件名称与邮件主题均以“2021年推荐免试生预报名+姓名+就读学校”的格式命名。
4
工作安排
1.材料审核与考核名单确定
预报名结束后,由学院研究生招生工作领导小组组织对申请材料进行审核,择优确定进入面试考核的考生名单。考核名单确定后,将于9月10日前以电子邮件、电话或短信等形式通知考生本人。申请人请留意保持联系方式畅通。
2.学院组织考核并确定预接收名单
学院将在9月10日-15日间,以评审《研究计划》与视频面试的形式,对考生的思想政治和品德、心理素质、学业成绩、学术潜力等进行考核,对考生择优选拔、综合评价,并公布考核结果。根据考核结果和接收推免生的计划数,确定预接收名单。
3.确定预接收的考生被拟录取为2021年推荐免试硕士研究生的条件
通过考核、被确定为预接收的考生,必须获得本科所在学校的推荐免试生资格,并通过“全国推荐优秀应届本科毕业生免试攻读研究生信息公开暨管理服务系统”(以下简称“推免服务系统”,网址为http://yz.chsi.com.cn/tm,具体开通时间以研招网公告为准)填报我院志愿,并在规定的时间内通过推免服务系统进行相关操作后,方可被拟录取为我院2021年推荐免试硕士研究生。
考生在预报名阶段已进行考核并公示的成绩,可直接计入推免服务系统的复试成绩,不须再进行复试。
5
法学院招生服务信息
法学院网址:http://law.hust.edu.cn学科介绍
法学院研究生教务邮箱:law202@hust.edu.cn
咨询电话:027-87557648